*影响中国政策*
 查看往期
第1829期 2017-07-12(与您相约每周一、周三、周五)

主编点评

【本期主编】:天天

《从万科到乐视:民企除了给自己找个“好老‘公’”,还有其他出路否?》:同样是面对危机,同样是非公有制企业,万科最终凭借非市场化力量完成了现有权力格局的布局,虽然企业仍保持混合所有制的特征,但国有资本在企业中的比重大大提升,结合作为第一大股东的民营资本在最近一次股东大会上的作为,世人基本上已经认为万科“归公”了。而乐视呢?目前,它还在为逃出漩涡而挣扎,而从公开的信息来看,尚没有非市场化力量介入的迹象。

万科的自救展示了中国近40年改革开放的一个侧面。而乐视,则让我们对另一个侧面有所期待:如果它这次能以市场化力量为主摆脱危机,则既说明作为“信念”的“市场化”有了新的内涵,又说明作为“数字”的“市场化”(民营经济占比的不断提升),有了更强的生存和发展能力,这些,对中国下一步的改革开放无疑有着重大意义。

《银行“逼债”乐视:金融强监管下,民企和创新企业融资环境恶化的标本》:作为一家规模不小的民营企业和创新型企业,乐视与银行业合作所呈现出的现象,基本可以反映出中国民营企业和创新型企业所处于的金融环境的现状。结合央行的数据,民营企业和创新企业在今年的金融政策环境下,其融资环境可能正在恶化。如此,从更广泛的面来看,乐视被银行起诉所包含的最大风险,是有关行业错误理解当前金融政策初心,而使这两类企业在金融资源的获得方面遇到更大的困难,进而影响金融稳定、企业家信心以及供给侧结构性改革。

热点聚焦

从万科到乐视:民企除了给自己找个“好老‘公’”,还有其他出路否?

【研究员】:杨波 田文

结论:同样是面对危机,同样是非公有制企业,万科最终凭借非市场化力量完成了现有权力格局的布局,虽然企业仍保持混合所有制的特征,但国有资本在企业中的比重大大提升,结合作为第一大股东的民营资本在最近一次股东大会上的作为,世人基本上已经认为万科“归公”了。而乐视呢?目前,它还在为逃出漩涡而挣扎,而从公开的信息来看,尚没有非市场化力量介入的迹象。 万科的自救展示了中国近40年改革开放的一个侧面。而乐视,则让我们对另一个侧面有所期待:如果它这次能以市场化力量为主摆脱危机,则既说明作为“信念”的“市场化”有了新的内涵,又说明作为“数字”的“市场化”(民营经济占比的不断提升),有了更强的生存和发展能力,这些,对中国下一步的改革开放无疑有着重大意义。

1499818172533167.jpg

1499818184286465.jpg

【博览财经研报】因为万科和乐视,2017年6月必将被记录在中国市场经济的发展史上。

同样是面对危机,同样是非公有制企业,万科最终凭借非市场化力量完成了新权力格局的布局,虽然企业仍保持混合所有制的特征,但国有资本在企业中的比重大大提升,结合作为第一大股东的民营资本在最近一次股东大会上的作为,世人基本上已经认为万科“归公”了(深铁的入主,王石的退休,给此前盛传的王石的那句类似“民企与国资的关系”的“喻世明言”,做了最佳的“注脚”)。而乐视呢?目前,它还在为逃出漩涡而挣扎,而从公开的信息来看,尚没有非市场化力量介入的迹象。

博览研究员认为,万科的自救展示了中国近40年改革开放的一个侧面。而乐视,则让我们对另一个侧面有所期待:如果它这次能以市场化力量为主摆脱危机,则既说明作为“信念”的“市场化”有了新的内涵,又说明作为“数字”的“市场化”(民营经济占比的不断提升),有了更强的生存和发展能力,这些,对中国下一步的改革开放无疑有着重大意义。

作为信念的“市场化”和作为数字的“市场化”

所谓作为信念的“市场化”,是指各方对“市场化”的认知和认同。客观的说,中国对“市场化”的接纳一直在不断提升,但还没有形成一个对于“市场化”的统一而稳定的认知和认同。

中国的市场经济建设是在长年实行计划经济的基础上展开的。这就自然会让人不时地从所见所闻出发,去想“计划好还是市场好?”而这个问题,会从两个方面各延伸出问题。

1499818237155393.jpg

以乐视为例,如相关研报所述,目前乐视的危机,首先是融资危机(未来会演化成什么“新的危机”尚不能判定),同时,乐视面临的这种危机,有可能成为更多民营企业和创新型企业的融资危机。这种危机所涉及到的问题,就是金融资源要素如何在民营与公有制经济体之间分配的矛盾性认知问题。

目前,中国是“银行主导型”融资体系,社会融资结构不均衡。这一点有历史和体制的原因,有其客观性。但这一不均衡对中国的发展所产生的负面影响也一年年日益加深——

●一方面,民营企业在整个经济中所占比重超过一半,是贡献就业岗位的主要力量,但金融资源的获得能力却不高。

●另一方面,“僵尸企业”(什么样的企业“够资格”当“僵尸”,不言自明)长期占据金融资源,地方平台类企业在高杠杆基础上仍然不断加杠杆,这些都使得全社会金融资源中的较大部分,并没有投入到有助于提高经济发展效率的领域

除乐视之外,近期其它的一些热点问题上,也可以窥见关于“市场化”的矛盾性认知——

比如前不久证券监管层及其媒体与民间舆论在IPO一事上的争论;

再比如围绕《王者荣耀》这款游戏,企业与监管者如何承担责任的争论,以及从《传奇》到《征途》再到《王者荣耀》,官媒在不同时期对同一现象做出不同评论的矛盾化举动。

博览研究员所谓作为数字的“市场化”,是指民营经济的规模以及对经济和社会生活的影响。

目前,民营经济占GDP比重、税收占全国税收比重、民间投资占全社会固定资产投资比重都超过半壁江山。

在就业方面,民营经济被决策层定义为巨大的“就业容纳器”。这些都说明,民营经济和民营资本在近40年的发展中,力量已壮大到了相当大的程度。然而,这没有让前述作为信念的“市场化”,改变其成长过程一直充斥着很多“长期没有定论的争论”的命运。

究竟应该怎样看待非市场化力量对微观经济活动的参与以及它背后的深层次问题?

虽然万科控制权争夺的大局基本定格,但直到现在,各方对于万科管理层以及王石的看法仍然是矛盾的,在这个矛盾的背后,则是对非市场化力量参与微观经济活动的争论,更进一步,就是当民营与公有制经济体在特定资源上出现竞争时,什么原则起基础性作用的争论。

博览研究员注意到,与这一争论有关的,有以下几件事——

1、2015年12月,《王石在北京万科的谈话》一文“意外”外泄,“信用不够”四个字触动了很多人的神经。随后,王石在12月23日的演讲中说:“我是很尊重潮汕帮的,特区帮、深圳帮大家都是为深圳做建设的,宝能、华润、万科都是深圳帮,都是一家人,不应该内斗。”但同时,他又发出了诸如“不欢迎民营企业”的言论。

2、此前一段时间,证券领域出现“妖精”论,但至今没有“妖精”受到证券领域法律法规处罚的消息。

3、被保监会处罚后,一份疑似前海人寿提交给保监会的报告出现在网上,其中表示,在万科董事会换届过程中,前海人寿将全面遵循保监会、深圳市委市政府和其他各级监管机构的指导意见

4、“深铁”最终以非自有资金买入万科股权。

5、万科新一届董事会,等到“深铁”有董事推举权后才展开选举。

◆十八届三中全会指出,使市场在资源配置中起决定性作用。因此,有分析认为,万科的命运与这一精神如何“兼容”?

◆但同样也有分析认为,十八届三中全会的精神指出,要更好发挥政府的作用。因此,万科的命运也是对该精神的践行!

而博览研究员则认为,万科一事,一定程度上反映的是,近40年来一直存在的“宏观”与“微观”之间界限不清的问题。而在这个问题的背后,就是自“改革开放”后就出现的“姓什么”的问题。而时下,我们这一代人的“智慧”所能够提出的最佳解答,似乎就是“混合所有制”(万科似乎就是走的这个路径)……

若纯市场化力量完成了乐视的救赎,则是“市场化”进程新的标志点

从历史的角度来说,乐视当前所面临的融资危机,此前曾有过以非市场化手段进行解决的案例。这其中,既有皆大欢喜之作,也有争论纷纷的案例。

就乐视这件事来说,由于企业有相当规模,同时也是创新型企业的代表,涉及的金融也不小,所以引人注意,标志性强。在这一点上,与万科一事有了类似的符号性特征。

从目前的信息看,以融创为代表的民间力量正在以实际行动挽救这家企业,甚至有人指出,曾成功拯救史玉柱的“泰山会”参与了对乐视的救治中。

假设未来的某一天,乐视成为第二个“巨人”,那么,既说明作为信念的“市场化”有了新的内涵,又说明作为数字的“市场化”,有了更强的生存和发展能力,这些,对中国下一步的改革开放无疑有着重大意义!

博览视点

相爱相杀?为何掐断“乐视资金链”的是这家“最市场化”的商业银行?

【研究员】:杨波 田文

结论:冷静的以全局视野来思考乐视此次遭遇的新危机,乐视当前面临的最大风险,不是业务发展风险而是与特定金融政策有关的融资风险。

1499818629768747.jpg

【博览财经研报】乐视(除非特指,本系列所称“乐视”,指整个乐视系)正面临自去年11月以来,第二轮密集的资金链舆论压力。导致这两轮舆论压力的,都是有据可查的资金违约问题。然而,与上一轮不同的是,引发本轮舆论压力释放的,是银行而非供应商。

一些文章将乐视比作此前《人民的名义》中的“大风厂”。这显然是“标题党”式是文字包装手法,但博览研究员认为,这种娱乐化的做法背后,包含着一个思路,让我们可以对这一事件有更深的思考——

影视局中的“大风厂”,是作者用以反映更深刻主题的一个点,由它引出了对许多“面”的探究和思考。如果同样将乐视作为一个点,冷静的以全局视野来思考,可以看到,直接因素方面,因乐视整个体系的总体业务状况在此之前没有出现较大起色(当然,也没有大危机),同时还需要不断的从外部“输血”,这使得银行在与乐视合作的心理上发生了重大变化;间接因素方面,货币政策和监管政策使银行的信贷风险偏好大大下降。所有这些使我们看到,乐视当前面临的最大风险,不是业务发展风险而是与特定金融政策有关的融资风险。

要看到此事特定的金融政策背景

不可否认,招商银行对乐视动用法律手段,是在出现合同违约后采取的正常法律行为。发生此事的主要和直接因素,就是乐视违约。

但博览研究员还要指出的是,任何个案都有其出现的“面”的因素(也即所谓的“时代背景”),当前中国金融业所处的特定政策背景不可忽视——今年,中国采用了稳健中性的货币政策,3月份以来,银行业监管力度较此前明显加大。

在年初媒体对银行信贷的报道中,有这种的记录——

一位重庆地区国有分行管理层人士对媒体表示,“今年1月开始央行和总行对贷款规模控制很严格,分别从公司条线和个金条线控制信贷总量,多年来没有遇到过这种事。”过去总行授予分行一笔总的贷款规模,信贷分配内部可以调剂,如今总行公司金融部、个人金融部分别对全国各地分行对公和个人金融贷款规模进行控制。

另一大行上海分行人士表示,新增贷款的确受限,“增量贷款控制了”,并称已有同行因1月份放贷过猛将受到监管部门的检查。一家规模靠前的股份制银行一名在沪基层业务人士表示:“我们在春节前就收到消息,马上要停止放贷,没额度了。”就其业务而言,他在接到消息后,干脆抢在1月内多放了一些。“春节前几天我们这里贷款就收紧了。”某总部在北京的股份制银行在沪基层行的情况也类似,已经出现了“每天额度管控”,不少客户在排队等放款。

在东部某城商行1月的内部会议上,该行董事长明确指出开年以来资金和资产两端的价格形势并不明朗,所以并未要求做大信贷规模。进入2月,原本和一些企业签订的固定利率合同都被改成浮动利率。

上述现象,都与稳健中性的货币政策基调有关,都说明信货的总额度在今年“有意识的做了控制”

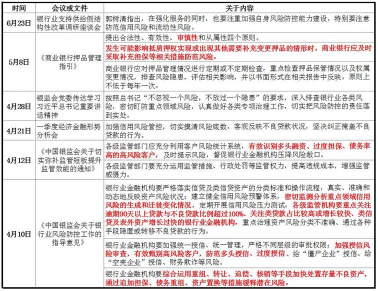
除此之外,银监管会自3月以来出台的一系列措施,不少也涉及信贷——

1499818667855274.jpg

银监会今年以来在信贷风险管理和信贷资产质量管理方面的新要求和新表态

 

将媒体报道和表中刷红部分,以及招商银行在此时采取法律行动放在一起,都可以看出,乐视这次被银行取法律手段,间接的与央行、银监会的政策有关系——在当前金融政策环境下,银行信贷风险偏好大大下降。

乐视自身面临的最大风险不是业务风险而是融资风险

近来,各类媒体以不同的方式讲述着乐视与银行之间的故事。实际上,与之有关的,不过是两件事——

1、今年6月26日,招商银行上海川北支行向上海市高级人民法院申请财产保全,请求冻结被申请人乐风移动香港有限公司,乐视移动智能信息技术(北京)有限公司,乐视控股(北京)有限公司,贾跃亭、甘薇名下银行存款共计人民币12.36亿元,或查封、扣押其他等值财产,并以自身财产提供了信用担保。同时,还冻结了乐视控股(北京)有限公司在大圣科技股份有限公司40%的股权及红利,冻结期为3年。

2、根据乐视网此前发行公司债时公布的募集说明书申报稿,截止2016年6月30日,乐视网与国内12家银行发生了借贷关系。

乐视债务.jpg

为此,博览研究员认为,仅根据目前的信息并不能判断乐视整个体系的银行贷款是否存在很大的违约风险。而根据贾跃亭在6月28日乐视网股东大会上的讲话,以及关于其最新动向的消息来看,做出“乐视整个体系的银行贷款存在很大的违约风险”,恐怕要打上一个较大的问号。但是,要注意由于银行采取法律措施,使乐视的融资信用受损,对其后续融资产生很大的负面影响。

贾跃亭在股东大会上说:“从去年资金到账,到现在,我们累计偿还的贷款,包括我个人抵押的贷款,已经偿还了150亿左右……而且绝大部分都是给金融机构的还款。”

这句话透露出两点,一是乐视对银行等金融机构的债务不是小数目,二是乐视将这部分债务作为了优先处理的部分。

然而,正如贾跃亭所说,“当时我们的想法是,一定要把有限的资金确保信用机构确保我们的信誉,相反的,金融机构在观望,最终出现不太好的情况,出现了一些准挤兑的现象。对外部资大量的资金偿还以后,业务线也在不断筹集资金偿还贷款,导致业务受到了较大的影响。”

综上,乐视新危机的出现,直接因素方面,因乐视整个体系的总体业务状况在此之前没有出现较大起色(当然,也没有大危机),同时还需要不断的从外部“输血”,这使得银行在与乐视合作的心理上发生了重大变化;间接因素方面,货币政策和监管政策使银行的信贷风险偏好大大下降。所有这些,使我们看到,乐视当前面临的最大风险,不是业务发展风险而是与特定金融政策有关的融资风险。

目前看,这一风险的实现表现是:到期正常还款后不续贷(例如有消息称,一家银行在乐视于去年10月正常还款后,就停止与其的合作。),或加大催收力度(包括对违约贷款的催收,以及对未到期贷款提出提前还款的要求等。)。

银行“逼债”乐视:金融强监管下,民企和创新企业融资环境恶化的标本

【研究员】:杨波

结论:作为一家规模不小的民营企业和创新型企业,乐视与银行业合作所呈现出的现象,基本可以反映出中国民营企业和创新型企业所处于的金融环境的现状。结合央行的数据,民营企业和创新企业在今年的金融政策环境下,其融资环境可能正在恶化。如此,从更广泛的面来看,乐视被银行起诉所包含的最大风险,是有关行业错误理解当前金融政策初心,而使这两类企业在金融资源的获得方面遇到更大的困难,进而影响金融稳定、企业家信心以及供给侧结构性改革。

1499819038805772.png

【博览财经研报】前文说到,乐视当前面临的最大风险不是业务风险而是融资风险——中国金融业当前的政策环境下,银行对与其开展信贷业务的心理发生重大变化,且这种变化已有显现。

然而,博览研究员想探讨的并不仅仅是乐视自身的困境以及成因。作为一家规模不小的民营企业和创新型企业,乐视与银行业合作所呈现出的境况,基本可以反映出中国民营企业和创新型企业所处于的金融环境的现状。结合央行的数据,民营企业和创新企业在今年的金融政策环境下,其融资环境可能正在恶化。如此,从更广泛的面来看,乐视被银行起诉所包含的最大风险,是有关行业错误理解当前金融政策初心,而使这两类企业在金融资源的获得方面遇到更大的困难,进而影响金融稳定、企业家信心以及供给侧结构性改革。

民营企业与创新型企业现实金融环境的一个缩影

以停牌时的股价计算,乐视网的市值为611.98亿。由此,可以推测,整个乐视体系是一个体态庞大的民营创新型企业集团。

翻阅乐视网2016年年报可以发现,该公司的借款构成很有意思——

短期借款26亿,其中质押借款92,000,000,其中保证借款有25亿,来自贾跃亭及其姐姐。还可看到,到2016年,乐视网没有了信用信款。

乐视短期.jpg

长期借款中有30亿在2017年到期。值得注意的是,这30亿是2015年产生的一笔保证借款,后变为质押借款。这些既说明借款人已在2016年要求乐视网提供质押物,也说明其借款期限并不是太长。

乐视长期.jpg

一个如此大的企业集团,借款结构尚且如此,民营企业和创新企业的借款境遇也就可想而知了——

一方面,融资渠道单一。乐视网作为上市公司,有公司债、资本市场股权融资等方式可用,但根据WIND的数据,股权质押是其融资最主要的途径,这也算是其上市公司的身份的“特权”。而大多数民营企业和创新企业的融资条件只可能比乐视网更差。

另一方面,占据国内金融资源主要部分的银行,并不是乐视网这类企业的主要资金提供方,且期限有限,资金的可获得性并不稳定。

从公开的报道来看,招商银行此次提出司法追偿的贷款,很可能与乐视收购酷派手机7.8亿股股份有关。这一收购事件,是2015年6月公布的。根据招行对乐视的指控,其违约行为已发生了几个月。考虑到收购事项的公布日期与实际付款的时间往往不是同一时间,则招行对乐视的这笔贷款,可能是一笔短期贷款。

再联系到贾跃亭所说到的金融机构停止续贷一事,可以看出,民营企业和创新企业的融资环境很不宽松,在与银行打交道时,贷款以短期贷款为主且“不续贷”的情况随时可能发生。

需要强调的是,我们并不是认为银行对任何企业都应该“续贷”或发放长期贷款。必须承认,乐视逐渐暴露出来的资金链问题,主要是自身运营能力和财务管理能力的问题。银行以审慎的态度开展业务是其份内之事。

本文要说的,是从乐视可以看到中国两类企业现实面临的金融境遇。事实上,从一些报道中可以看出,包括万达、京东在内的国类领先的民营企业,在融资方面都遇到过与乐视类似的情况。或许正因如此,刘强东说,不要过早对乐视下定论。这其中,恐怕有不少“心有戚戚”的成份。

当前金融政策环境下民营企业、创新型企业融资环境可能正在恶化

近几年以来,加强对中小企业的贷款支持力度,是决策层对银行业持续不断的要求之一。为此,管理层也出台了一些工作要求,比如中小企业贷款增速要高于贷款平均增加等。由于中小企业中大多数是民营企业,因此,可以将这一政策要求视为对民营企业放贷所提出的扶持性政策。2017年,《政府工作报告》要求国有银行展开普惠金融。此后,银监会以不同方式推动这一要求的落实。

然而,现实中,民营企业、创新型企业的融资情况如何呢?

如前文所述,为了防范金融风险,促进供给侧结构性改革,今年的货币政策定位为稳健中性,客观上意味着流动性比以往而言有所收紧,银行信贷额度更“金贵”。而银监会一系列新政策则意味着银行在开展业务时的风险偏好大大降低。

根据央行的统计数据,博览研究员得到如下两张折线图——

每月短期.jpg

图一 存款类金融机构每月短期贷款同比情况比较

票据融资.jpg

图二 存款类金融机构每月票据融资同比情况比较

从图一和图二可以看出,今年前5个月以来,短期贷款、票据融资较去年同期的同比增速,比2016年前5个月较2015年同期的同比增速,都有下降明显。今年前5个月票据融资的同比增速甚至连续多月出现负值。

如上一小节所说,银行对民营企业的贷款多以短期借款为主。可见,在今年的政策环境下,对民营企业的融资压力并没有改善。如果在接下来的半年中,短期贷款今年同比增速不能达到去年的水平(请注意,去年全年短期贷款的同比增速从8.83%一路下降至2.96%),那么可以认为,民营企业和创新企业在今年的金融政策环境下,其融资环境可能正在恶化。

造成这一可能性的诸多原因中,需要警惕的是有关行业错误领会金融强监管以及货币政策收紧的初心,在心理上和行动上对这两类企业的信贷业务产生极端性变化。一旦这一情况出现,可能会出现民营企业、创新型企业连锁性资金链断裂,影响企业家信心和就业稳定,也影响供给侧结构性改革。

焦点透视

官媒在万科、乐视问题上的口风“泾渭分明”

【研究员】:田文

编者按:就在联手配合证监会“揭批”老鼠仓等证券违法行为的同时,新华社、人民日报也相继刊文批判“王者农药”应该顾及“社会责任”,而CCTV也把矛头指向了正在“风口浪尖”的乐视:近日,央视财经一个标题为《乐视网,是创业失败还是涉嫌欺诈?真相是...》的新闻调查称:乐视用一份份精美的PPT吸引众多投资者,股价上涨40多倍,贾跃亭等原始股东从2012年起不断套现,赚的盆满钵满,留下众多机构和散户接盘,损失惨重。乐视网由兴起到危机,到底是创业失败,还是涉嫌欺诈,可能只有在相关部门调查后才会有定论。

【博览财经观察】似乎是因为“e租宝”事件的前车之鉴(最近“合拍贷”被以“非法吸存”经侦立案的消息当中,又有国企、经济学家被卷了进去),近来官媒在对待一些“创新元素”的问题上,“口风”保持相当审慎、乃至正统的立场——

一方面在“道德制高点”上痛批“王者农药”;

一方面,对被银行逼债的乐视,开始“刨根问底”,似乎找到“原罪”:原来乐视一直是被金融市场“带病提拔”的

而就在不久前的万科风波当中,官媒倒是给了“干实业”的一方“向上级反应情况”的渠道和平台,以至于最近的新闻报道称:“逆转”宝万大战的,不是台前的王老板,而是在关键时刻,在央视财经论坛上为干实业的企业“吼了一声”的董女士(金句好像是“搞坏了中国制造,你们要承担历史责任”之类的)……

若干年前,那句“企业家也要有‘道德的血液’”,如今,似乎真的开始凸显其价值了,是否最具“企业家道德的,都是‘干实业’的”

就在联手配合证监会“揭批”老鼠仓等证券违法行为的同时,新华社、人民日报也相继刊文批判“王者农药”应该顾及“社会责任”,而CCTV也把矛头指向了正在“风口浪尖”的乐视——

近日,央视财经一个标题为《乐视网,是创业失败还是涉嫌欺诈?真相是...》的新闻调查称:乐视用一份份精美的PPT吸引众多投资者,股价上涨40多倍,贾跃亭等原始股东从2012年起不断套现,赚的盆满钵满,留下众多机构和散户接盘,损失惨重。乐视网由兴起到危机,到底是创业失败,还是涉嫌欺诈,可能只有在相关部门调查后才会有定论。

央视财经称,(相较于部分基金下调乐视的估值)现在真正应该关注的,其实是乐视的危机到底是创业失败还是涉嫌欺诈。我们梳理发现,其实这几年对于乐视的质疑声并不少,只是被大家忽略了——

根据2016年11月江苏扬州人民检察院的审理,乐视网2010年上市其实就存在争议,当时还是证监会发行监管部发行审核一处处长的李量,就利用职务上的便利,收受礼金为乐视网的上市提供了帮助。这是不是意味着乐视网本身就是带病上市

1499819401497044.jpg

2015年5月,雪球网上有文章质疑乐视网2014年年报,称财报注水严重,报表净利润3.6亿元,但根据他的测算却是亏损10亿,净资产为负。

1499819472305653.jpg

2015年6月,华安基金分析师杨晓磊公开质疑乐视2014你年报,他认为公司在报表上的造假并不多,但据测算,乐视宣传超级电视卖了几百万台,但实际出货量只有宣称的一半、超级手机订单量也与草根调研数据出入极大,电视续约率远不如预期,内生业务基本亏损,高度依赖融资。

这些质疑如果属实,乐视网就涉嫌财务造假。

1499819521869858.jpg

紧接着2015年6月底,曾经揭露蓝田股份造假的中央财经大学教授刘姝威,也质疑乐视涉嫌违规隐瞒公司盈亏信息,在年报中没有按规定披露主营业务利润的构成情况,没有说明营业利润来源。

1499819576268195.jpg

与此同时,有媒体指出,贾跃亭于2015年6月和10月减持套现近57亿元资金,并承诺:“所得资金将全部借给公司作为营运资金使用”,并免收利息。

而结果却是贾跃亭只提供了乐视网无息借款20.71亿元,仅为承诺的1/3,也就是说,承诺并未兑现,但乐视网在2015年年报承诺事项中表示,“报告期内,承诺人遵守了所做的承诺”,按照这些报道,乐视网明显涉嫌虚假陈述。

1499819638466034.jpg

应该说,乐视用一份份精美的PPT吸引了众多的投资者,乐视网的股价也是上涨了40多倍,包括贾跃亭在内的原始股东,从2012年开始不断减持套现,赚的盆满钵满,留下众多的机构和散户接盘,损失惨重。

乐视网由兴起到危机,到底是创业失败,还是涉嫌欺诈,可能只有在相关部门调查后才会有定论。

1499819700982804.jpg

王石的心情看起来不错,这让很多人感到意外

就在乐视深陷资金链风波的时候,万科和王石则终于否极泰来——

2017年6月30日,在万科A股东大会结束的时候,王石站在主席台上,冲台下喊了一嗓子,“想合影的,都上来吧!”

人群里有声音传过来,“老人家的最后一次了,不容易。”

从2015年7月10日宝能系首次举牌,到2017年6月30日万科董事会换届,持续724天的万科股权纷争,帷幕正式落下。

两年间,王石宣战,宝能猛攻,恒大奇袭,华润退场,深铁入局,万科股权争夺战悬念横生、高潮迭起。法理与情怀、资本与实业、商业与政治、公司治理与公众舆论的纠结,贯穿这场纷争的始终。

深圳市主要领导和北京的主管部门负责人都未能“阻止”华润的反对票

万科股权纷争能够以有利于万科管理层的方式落幕,依靠的不完全是资本规则和市场力量,而是中国特色的行政力量。有人批评这个结局,认为万科管理层虽然保住了位子,但是胜之不武。也有人欢迎这个结局,认为备受尊重的万科逃出了“野蛮人”的魔爪,虽然创始人退位,但文化得到了延续。

在深圳商界,民营企业举足轻重。万科是其中规模超3000亿元的世界500强企业,对深圳市政府的价值不言而喻。作为深圳国资序列中的巨头型公司,深圳地铁集团的进场也被认为是深圳市政府的态度宣示。

但万科并不是一家深圳市政府说了就能算的公司。

2016年6月17日万科召开董事会审议引进深铁重组万科的方案,会前,深圳市主要领导曾与华润高层沟通,希望华润支持该案,同时表示深圳市将在事件平息后协助华润恢复万科第一大股东地位。为打消华润主要领导的疑虑,深圳市还给华润写了一封书面承诺信。这样华润才表示支持重组。

在更多复杂因素的作用下, 6月16日的华润党组会推翻了支持重组预案的决定,要求华润派驻万科的三名董事在董事会上投反对票。此时距离万科董事会已不到24小时。

得知此重大变化后,深圳市主要领导两次给华润主要领导打电话意图挽回局面,但华润不再回应。

此时,远在北京的相关主管部门负责人也给华润打电话询问情况,希望华润支持重组,但华润的董事们第二天还是投了反对票

郁亮的“持久战”终于等到姚老板犯了一个又一个的“昏招”

在万科股权战早期,外界一定程度上高估并神化了万科与监管层的联系,而万科内部却弥漫着一种悲观情绪。

一位万科管理层人士曾在一场私人饭局上打比方,“以前大家都以为万科有多厉害,现在(宝能)来戳你一下,才发现王石原来只能骂一骂。最后干脆把你摁倒了。”

宝能不断增持万科股份期间,郁亮曾在内部倡导读《论持久战》。万科管理层的早期策略就是拖延时间,希望拖垮宝能的资金链,同时积极与资本方、政府沟通。但在与深铁接洽之前,一切并没有实质性进展。

一位万科前中层人士说:“万科也许并不希望被深圳市政府主导,只是当时没有找到救兵。”

2016年12月底,“持久战”的效果终于显现,宝能系也把股权收购战线延伸到了更多公司,这让逆境中的万科管理层突然看到了转机。而宝能却在胜利在望之时连出“昏招”,阴差阳错地转胜为败

宝能第一次在舆论上将自己推入劣势,源自罢免万科董事会。在那之前,尽管万科管理层将宝能视为“野蛮人”,但社会舆论却鼎足而立,很多人力主资本无罪,宝能以合法手段购买万科股票,应该得到支持。

2016年6月26日,似乎是为了证明自己确实是“野蛮人”,宝能系提议召开万科临时股东大会罢免包括王石、郁亮在内的万科全部董事、监事。一时间舆论哗然。

2016年11月15日,南玻A董事长曾南、CEO吴国斌为首的8名高管集体辞职,“姚振华血洗南玻董事会”文章当日刷屏,险资掏空实业的声音鹊起

南玻A主营玻璃产品,原大股东是央企中国北方工业公司,2015年初,宝能系开始在二级市场买进南玻A股票,北方工业公司却不断减持,宝能系至当年三季度已成持股24.5%的第一大股东。

2016年11月30日,格力电器公告,在11月17日至28日期间,宝能旗下前海人寿购入格力电器股票,持股比例由三季度末的0.99%上升至4.13%,耗资47.76亿元成为公司第三大股东。

格力电器董事长董明珠注意到这种变化,立即高调发声,反对宝能系买入格力。格力是中国制造的代表性公司,董明珠是网红企业家,到这一刻,保险资金举牌实业公司开始进入高层视野。

格力电器发公告后的第三天,监管层就开始行动。证监会、保监会相继表态,证监会主席刘士余称部分险资是“土豪、妖精、害人精”。第五天,保监会叫停了前海人寿的万能险业务,下发监管函责令其整改。

监管函下发第四天,12月9日,前海人寿承诺不再增持格力电器股票,并会择机退出。同日,保监会发布暂停恒大人寿委托股票投资业务的通知,恒大人寿随即表示将坚守“保险姓保”的原则。

让战局逆转的不是参战的任何一方,而是隔山打牛的董明珠!

一位接近万科管理层的人士告诉《财经》,王石不是一个人在战斗,多年海外游学的经历为他积累了很多人脉,他身边有一个智囊团,对股权问题建言献策良多。王石也保留了自己在政府部门的某些存在感。

但外界纷纷传言:让战局逆转的不是参战的任何一方,而是隔山打牛的董明珠!

12月12日,在央视财经论坛上,董明珠继续发声:“野蛮人来敲门,是对实体经济的犯罪。中国要成为强国,必须要搞好实体经济,要拒绝野蛮人。”

尽管前海人寿已被禁止万能险新业务,但格力事件余波未散,监管层开始密集发言,面向险资的监管之手已经张开。银监会、保监会再度表态。时任保监会主席项俊波发表“保险业姓保、保监会姓监”的讲话,“约谈十次不如停业一次,不行还可以吊销牌照。”

同样是险资买进上市公司股权,但对待万科与格力,监管层的态度与行动有明显差异

宝能从2015年下半年开始增持万科,至格力事件爆发时,股权战已持续超过一年。这段时间里,万科方面始终没能摆脱宝能增持股权的威胁,更没得到来自上层的直接干预。

2016年7月19日,万科管理层曾向证监会提交9000余字报告,提请查处钜盛华及其相关资管计划违法违规行为。随后证监会有所表态,但并未真正影响到宝能进一步行动。

在更早的2015年12月18日,证监会有关人士甚至表达了不会对宝能入股万科进行干涉的态度。证监会新闻发言人张晓军在回应“宝万之争”时说,市场主体之间收购、被收购的行为属于市场化行为,只要符合相关法律法规的要求,监管部门不会干涉。

然而,从2016年11月28日宝能旗下前海人寿举牌格力电器至4.13%,到12月5日保监会出手叫停,短短七天,格力电器的股权危机就已化解

2017年2月24日,保监会宣布前海人寿存在违规运用保险资金等事实,撤销了时任董事长姚振华的任职资格,并禁止他进入保险业10年。

事实上,宝能增持格力电器并未到5%的举牌线,这也不是宝能第一次增持。据《财经》了解,之前前海人寿(宝能系旗下公司)也曾买进卖出,占股格力电器均在5%以下。

万科管理层或许应当感谢董明珠。格力事件带来的连锁效应,最终让局势往更有利于万科的方向发展

“万科股权事件这次出现转机,完全是搭便车。”一位了解内情的高层人士告诉《财经》,由于要促进中国实业健康发展,维护国计民生基础制造业稳定,监管层力保格力,从而在打击宝能同时,相应缓解了万科股权危机。

格力事件发酵一个月后,2017年1月12日华润退出万科股权,将手中15.31%股权悉数转给了深铁。

华润想要退出万科股权纷争的念头,是从一个个不断紧张起来的内部会议中,逐渐成型的。

据《财经》了解,在万科股东早期谈判时,大多数人都身穿休闲服,然而,随着局面越来越复杂、严峻,大家再聚在一起开会,渐渐地都穿西装、打领带,正襟危坐。谈判桌外,利用舆论相互攻击的场面也越来越多,每个人都能感觉到气氛已经越来越紧张

2017年1月12日,华润决定退出。万科公告称,华润将手中万科股份转让给了深铁,转让价371.71亿元。转让后,深铁取代华润,占股万科15.31%,成为万科第二大股东。

这件事可以说是万科股权事件的历史性突破点。万科股权事件第一季落幕。

华润退股一天之后,宝能便表态称欢迎深铁,并首次声明自身“财务投资者”定位,此前宝能的定位是“长期的战略财务投资人”

万科股权战的另一名主角,第三大股东恒大也宣称不再增持万科。中国恒大董事局副主席夏海钧在广州表态,中国恒大无意、也不会成为万科控股股东。

华润退出后两个月,2017年3月16日,恒大将旗下所持万科股份的表决权不可撤销地委托给深铁行使,期限一年。此举使深铁可行使万科共计29.38%的表决权、提案权及参加股东大会的权利。